发布时间:2016-02-26来源:未知作者:admin
近年来,一些IPO企业通过关联方实施舞弊,粉饰业绩以达到闯关过会的目的。相关事务所及其注册会计师则因审计失败,导致其资质、声誉及业务发展受到严重影响,甚至被驱逐出证券市场。因此,在IPO审计过程中,注册会计师应特别关注关联方的认定,充分并有效地识别、评估和应对关联方关系及其交易导致的重大错报风险,从而确保审计质量,防范重大审计失败。
本提示仅供事务所及相关从业人员在执业时参考,不能替代相关法律法规、注册会计师执业准则以及注册会计师职业判断。提示中所涉及审计程序的时间、范围和程度等,事务所及相关从业人员在执业中需结合项目实际情况、风险导向原则以及注册会计师的职业判断确定,不应直接照搬照抄。
IPO审计专家委员会针对IPO企业关联方关系及其交易的审计提示如下:
一、明确IPO企业关联方的范围
(一)关键点:IPO企业关联方界定有所扩展
(二)提示点
1、证监会《关于进一步提高首次公开发行股票公司财务信息披露质量有关问题的意见》(证监会公告[2012]14号)要求,IPO企业应严格按照《企业会计准则第36号-关联方披露》、《上市公司信息披露管理办法》和证券交易所颁布的相关业务规则中的有关规定,完整、准确地披露关联方关系及其交易,即IPO企业财务报告中的关联方界定,需要同时执行《企业会计准则》和证券监管规定的相关要求。
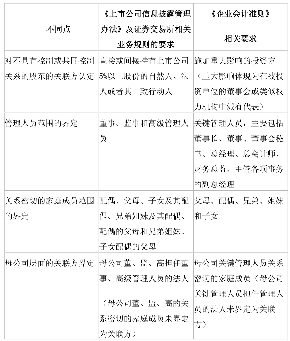
2、《上市公司信息披露管理办法》与证券交易所相关业务规则对关联方的定义一致,关联人包括关联法人和关联自然人;企业会计准则以是否存在“控制、共同控制或重大影响”作为关联方的认定标准。两者的差异详见下表:

3、《上市公司信息披露管理办法》和《企业会计准则》均强调关联方认定应遵循实质重于形式原则,故IPO企业财务报告中关联方的认定是非常广泛的。
例如,根据证券交易所颁布的相关业务规则中的有关规定,子公司的参股股东不构成IPO企业的关联方,但某些情况下重要子公司的持股比例较高的参股股东亦需要作为关联方披露。因此注册会计师在判断关联方认定时,应贯彻实质重于形式的原则,综合考虑所有相关因素及审计证据后进行综合判断。
二、有效识别IPO企业关联方及其交易
(一)关键点
保持应有的执业怀疑,充分识别并评估管理层异常变动、异常交易、显失公允的交易、舞弊等事项可能导致财务报表存在的重大错报风险。
(二)提示点
注册会计师在IPO审计全过程中,应按照中国注册会计师执业准则及其指南、问题解答以及中国证监会《关于进一步深化新股发行体制改革的指导意见》(证监会公告[2012]10号)、《关于进一步提高首次公开发行股票公司财务信息披露质量有关问题的意见》(证监会公告[2012]14号)、《关于做好首次公开发行股票公司2012年度财务报告专项检查工作的通知》(发行监管函[2012]551号)、《关于首次公开发行股票公司2012年度财务报告专项检查工作相关问题的答复》(发行监管函[2013]17号)等有关要求,充分 识别并评估关联方关系及其交易可能导致的财务报表重大风险,包括但不限于:
1.超出被审计单位正常经营过程的重大关联方交易导致的重大错报风险;
2.存在具有支配性影响的关联方导致的重大错报风险;
3.管理层未能识别出或未向注册会计师披露的关联方关系或重大关联方交易导致的重大错报风险,特别是隐瞒关联方向被审计单位输送利益。如:被审计单位收到未披露的关联方捐赠的资金,关联方豁免被审计单位的债务,或者关联方无偿为被审计单位承担成本或费用;
4.管理层认定关联方交易,按照等同于公平交易中通行条款执行而可能存在的重大错报风险;
5.利用第三方隐瞒关联方交易而可能存在的重大错报风险;
6.关联交易非关联化可能存在的重大错报风险。为解决关联交易利益输送过于明显的问题,IPO企业通常将关联公司股权转让第三方,并与第三方公司进行大宗交易,比如:低价进货、高价售货等,交易价格显失公允;
7.与关联方串通舞弊而可能存在的重大错报风险;
8.管理层未能按照适用的财务报告编制基础的规定,对特定关联方交易进行恰当会计处理和披露,导致的重大错报风险。如:隐蔽的关联方利益输送。
三、有效应对关联方关系及其交易导致的重大错报风险
(一)关键点
保持应有的执业怀疑,充分运用分析性程序,在综合分析获取证据的充分性及适当性的基础上,遵循实质重于形式原则,独立做出恰当的职业判断,发表恰当的审计意见。
(二)提示点
1、关联方及其关联交易的审计与收入、成本、费用的审计息息相关,注册会计师在IPO审计过程中,应充分运用分析性程序,包括但不限于:
(1)在对大额客户或供应商变动分析基础上,对异常变动客户或供应商及相关交易进行进一步核查,获取销售或采购交易真实性的充分证据,以检查是否存在与潜在关联方之间的关联交易或关联交易非关联化;
(2)注册会计师应对神秘客户保持警觉,针对IPO企业存在的未披露关联交易迹象,采取进一步措施核实是否存在未披露关联方的情况。若存在申报期内发行人关联方注销及非关联化的情况,注册会计师应识别发行人将原关联方非关联化行为的动机,以及后续交易的真实性、公允性,核实发行人是否存在剥离亏损子公司或亏损项目以增加公司利润的行为。
(3)通过同行业相同或类似产品的毛利率分析、价格分析、产能分析、成本结构分析等,识别是否存在显失公允的异常交易,从而进一步核查是否存在通过关联方或潜在关联方操纵利润的情况。
(4)关注关联交易的变化趋势,判断是否存在通过关联交易非关联化的方式来消除关联交易。如,是否有通过股权转让、高管辞职等方式解除关联方关系,进而消除关联交易的情况。
2、关注关联交易的真实性。通过操纵关联交易,可以轻易的提升IPO企业的业绩。所以,关联交易的真实性是一个关注要点。通过论证关联方的生产经营与关联交易的相关性,检查内部控制中的第三方证据,核实关联方的再销售情况等,可以有助于注册会计师证实关联交易的真实性。
3、关注关联交易的公允性。关联交易的不公允,将会带来利润输送的问题,论证公允性可考虑以下方法:
(1)同类或近似产品既有关联方交易又有非关联方交易的,直接对比关联方与非关联方交易的价格;
(2)不存在同类非关联方交易的,通过说明关联交易价格的生成机制,论证定价方法的合理性;
(3)通过分析关联方之间通过关联交易各自获取的收益水平的合理性,论证关联交易价格的公允性。
4、关注关联交易的重要性。关联交易的重要性体现在交易性质和交易比重两个方面,关联交易可以划分为持续性关联交易和偶发性关联交易。持续性关联交易,尤其是在销售、采购等核心业务环节发生的经常性关联交易在性质上是重要的。交易比重指关联交易占同类交易金额的比例,应从交易性质上去判断其重要性。发生在核心业务环节的,应判断比重较大的关联交易对IPO企业生产经营的独立性是否存在影响。
5、关注关联交易的内控程序。健全的内控程序是保证关联交易合规的基础,注册会计师应关注IPO企业是否制定了关联交易的内控制度,并重点关注关联交易的审议规则、审批权限等,以验证内控执行的有效性。对于股权或其他重大资产交易的审计,应该获取IPO企业履行相关程序的证据以及作价依据的合理性。
6、关注关联方及其交易披露的完整性
(1)注册会计师可采取以下措施(包括但不限于),以确定是否存在管理层和治理层未披露的关联方关系或交易:
①查阅管理层会议纪要;
②如可行,查阅控股股东或实际控制人的会议纪要;
③查阅被审计单位对外提供的宣传资料、网站主页等。
(2)如果识别出可能存在管理层以前未识别出或未向注册会计师披露的关联方关系或交易的安排或信息,注册会计师应当确定相关情况是否能够证实关联方关系或关联方交易的存在。
7.注册会计师应在实施充分、适当的审计程序基础上,综合分析所获取的审计证据,并确定或评价关联方认定及其交易是否得到充分披露、关联交易的公允性,从而据此情况发表恰当的审计意见。
由于关联方关系及其交易的判断涉及重大专业判断,通常蕴含着重大舞弊风险。因此,注册会计师应当保持应有的执业怀疑,保持质疑的思维方式评价管理层声明及相关证据的可靠性。尽可能获取充分、适当的外部证据,必要时可以实施工商查询、实地走访、征询律师意见以及利用专家工作等必要程序,从而充分并有效地识别、评估和应对关联方关系及其交易导致的重大错报风险,确保审计质量,防范重大审计失败。
上一条:关于互联网企业审计的一般考虑
下一条:会计师事务所综合评价办法